C3842是一种高性能固定频率电流型脉宽控制器,它可以直接驱动MOS管和IGBT,引脚图如下。

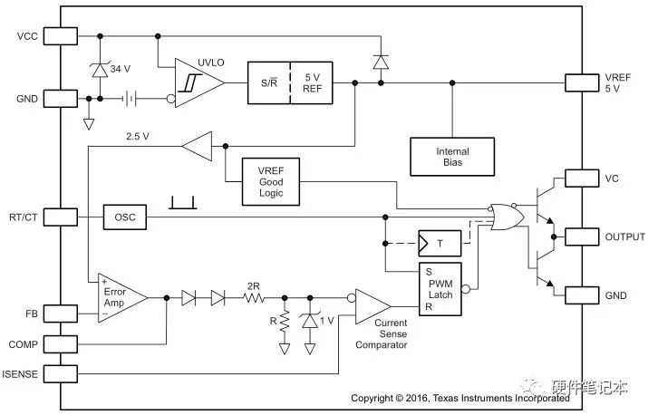
内部框图如下

3脚ISENSE是电流取样端。当检测电压超过1V时缩小脉冲宽度使电源处于间歇工作状态。
4脚RT/CT是定时端。内部振荡器的工作频率由外接的阻容时间常数决定,f=1.8/(RT×CT)。
5脚GND是接地。
6脚OUT是输出端,此脚为图滕柱式输出,上升、下降时间仅为50ns,驱动能力是±1A。
8脚VREF是基准电压输出,可输出精确的+5V基准电压,有50mA的负载能力。
UC3842的电压调整率可达0.01%,最高工作频率为500kHz,启动电流小于1mA,输入电压为10~30V,基准电压为4.9~5.1V,工作温度为0~70℃,输出电流为1A。
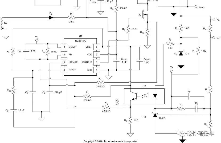
参考应用电路如下
电路1,UC3842工作过程

1.该电路由UC3842构成的开关电源电路,220V市电由C1、L1滤除电磁干扰,经D1整流、C2滤波,负温度系数的热敏电阻RT1限流;
2.经桥堆整流,通过电阻R1、R2降压后加到UC3842的7脚供电端,为UC3842提供启动电压;
4.4脚和8脚外接的R7、C8决定了振荡频率,其振荡频率的最大值可达500KHz;
6.6脚输出的方波信号经R8驱动MOS管;
7.变压器原边绕组①的能量传递到副边各绕组,经整流滤波后输出各数值不同的直流电压供负载使用;
注意:
在这种保护状态下,电源只工作几个开关周期,然后进入很长时间(几百ms到几s)的启动过程,平均功率很低,即使长时间输出短路也不会导致电源的损坏。由于漏感等原因,有的开关电源在每个开关周期有很大的开关尖峰,即使在占空比很小时,辅助电压也不能降到足够低,所以一般在辅助电源的整流二极管上串一个电阻和电容,用来吸收开通瞬间的尖峰电压。使用这个电路,必须注意选取比较低的辅助电压,对3842一般为13~15V,使电路容易保护。

RF用来限制线性光耦二极管的电流
RJ用来限制TL431的电流
R1,Rk为输出采样电阻
Rz,Cz,Cp组成输出电压补偿器
输出电压降低时,误差放大器的增益变小,输出的开关信号占空比变大,最终使输出电压稳定在设定的值。
优点:
1.该电路因为采用了光电耦合器,实现了输出和输入的隔离,弱电和强电的隔离,减少了电磁干扰,抗干扰能力较强,而且是对输出电压采样,有很好的稳压性能。
2.该电路通过调节误差放大器的增益而不是调节误差放大器的输入误差来改变误差放大器的输出,从而改变开关信号的占空比。这种拓扑结构不仅外接元器件较少,而且在电压采样电路中采用了三端可调稳压管,使得输出电压在负载发生较大的变化时,输出电压基本上没有变化。
UC3842详解各引脚功能及应用电路