【科学背景】
细胞具有出色的体外自组织能力,可以自组织成多细胞球体,包括从干细胞到特殊的类器官结构。虽然球体培养物因其具有器官型细胞密度而具有巨大潜力,但很难在较大的长度范围内控制其模式,引入许多组织的异质性和由此产生的功能。生物制造技术(例如生物印刷)使程序化地将细胞组装成复杂的3D几何形状。然而,这些技术主要设计用于处理嵌入在水凝胶中的细胞,这限制了细胞与细胞之间的相互作用并导致低细胞密度的构建体。这激励了专门为球体量身定制的生物制造技术的发展,通常称为生物组装,该技术利用球体的能力通过类似液体的聚结来融合,以最大程度地减少界面处的无粘合剂能量
【科研摘要】
需要细胞模型来研究人体发育和体外疾病,并筛选药物的毒性和功效。当前的方法在功能组织模型的工程设计中受到限制,这些模型具有必要的细胞密度和异质性以适当地建模细胞和组织行为。最近,美需要细胞模型来研究人体发育和体外疾病,并筛选药物的毒性和功效。当前的方法在功能组织模型的工程设计中受到限制,这些模型具有必要的细胞密度和异质性以适当地建模细胞和组织行为。国宾夕法尼亚大学教授团队开发了一种生物印刷方法,可将球状体以高分辨率转移到自愈支持水凝胶中,从而使其图案化并融合到规定空间组织的高细胞密度微组织中。相关论文3Dbioprintingofhighcell-densityheterogeneoustissuemodelsthroughspheroidfusionwithinself-healinghydrogels发表在《NatureCommunications》上。作为一个示例应用程序,我们用生物印记诱导的多能干细胞衍生的心脏微组织模型,其空间控制的心肌细胞和成纤维细胞比率可复制心肌梗塞后出现的瘢痕性心脏组织的结构和功能特征,包括收缩力降低和不规则电活动。将生物印记的体外模型与功能读数结合,以探究各种促再生microRNA治疗方案如何影响组织再生以及由于心肌细胞增殖而恢复的功能。该方法可用于一系列生物医学应用,包括开发精确模型以模拟疾病和筛选药物,尤其是在高细胞密度和异质性很重要的情况下。

【图文解析】
自修复水凝胶中的3D生物打印球体
为了能够对球体进行可控的图案化,作者开发了一种在自修复支持水凝胶中对球体进行生物打印的方法,该方法包括:(i)真空抽吸介质储器中的球体,(ii)将球体直接转移到介质中由于其剪切变稀特性而支持水凝胶,以及(iii)球状体在水凝胶中的任何位置沉积,并具有真空去除作用和水凝胶的自修复作用(图1ai–iii)。通过一个狭窄的通道在两个容器之间进行球体运输,可以将包含球体的培养基容器与包含支持水凝胶的第二容器分离,从而实现此过程。这种方法避免了在液体和空气界面之间转移细胞和球体时会显着降低细胞活力的表面张力效应。所用的载体水凝胶基于被金刚烷(Ad)或β-环糊精(CD)修饰的透明质酸(HA)的组装,从而产生剪切稀化和自我修复的特性,表现为水凝胶粘度降低,在从高应变到低应变的循环中增加剪切速率并恢复储能模量(图1b)。

图1:自修复支持水凝胶中的3D生物打印球体。
在说明了在自修复支持水凝胶中生物球体的生物印刷能力之后,作者接下来探讨了水凝胶的流变性质如何影响生物印刷精度。将聚合物的浓度从3wt%增加到7wt%会导致具有更高的储能模量的水凝胶,这需要更高的应变才能引发屈服(图2ai–iii)。为了评估生物印刷的准确性,开发了一种测定方法,其中在支持水凝胶后印刷中的培养过程中跟踪生物印刷的球状体的XY和Z位置,该过程对两种大小的球状体进行,并且整个聚合物浓度为3-7wt%。对于XY精度,测量了所有聚合物浓度下球体直径的〜8–15%的漂移距离(或〜15–60µm)(图2bi)。对于Z精度,测量了所有聚合物浓度下相似的球体直径〜10–15%(或〜25–60μm)的漂移距离(图2bii)。这些漂移距离很可能是由于球状沉积后平移式微量移液器破坏了凝胶而引起的,支撑凝胶快速愈合,但移开微量移液器后引入了位移。这也可以通过球体平移过程中水凝胶位移的荧光作图(球体的左侧)来可视化(图1civ)。

图2:支持水凝胶的流变特性和3D生物打印精度。
通过定向球体融合进行3D生物打印高细胞密度组织模型
确立了可以在自我修复支持水凝胶内部以高分辨率对生物球体进行3D生物打印之后,接下来探讨了定向球体融合是否可用于制造结构受控的多球体微组织(图3a)。当球状体通过直接接触进行生物印记时,在培养的四天中观察到融合(图3bi–ii)。此外,当以50μm的分离距离对球体进行生物打印时,观察到可比较的融合水平(图3bii)。这些距离在作者方法测得的精度范围内,从而最大程度地减少了球体可以以足够接近球体融合的方式进行生物打印的担忧。利用这些特性,接下来将8个球状体沉积成环形,从而在培养4天后使其连续融合成微组织环(图3ci–ii)。可以用多层球体重复此过程,以形成微组织管(图3ciii)。重要的是,由于支持水凝胶中交联的非共价和可逆性质以及柔软的水凝胶机械性能(G'〜150Pa),因此可以轻轻吸取支持水凝胶以从融合的微组织中去除(图3ciii)。

图3:通过定向球体融合进行3D生物打印微组织。

图4:用于疾病建模应用的心脏球体的制造。
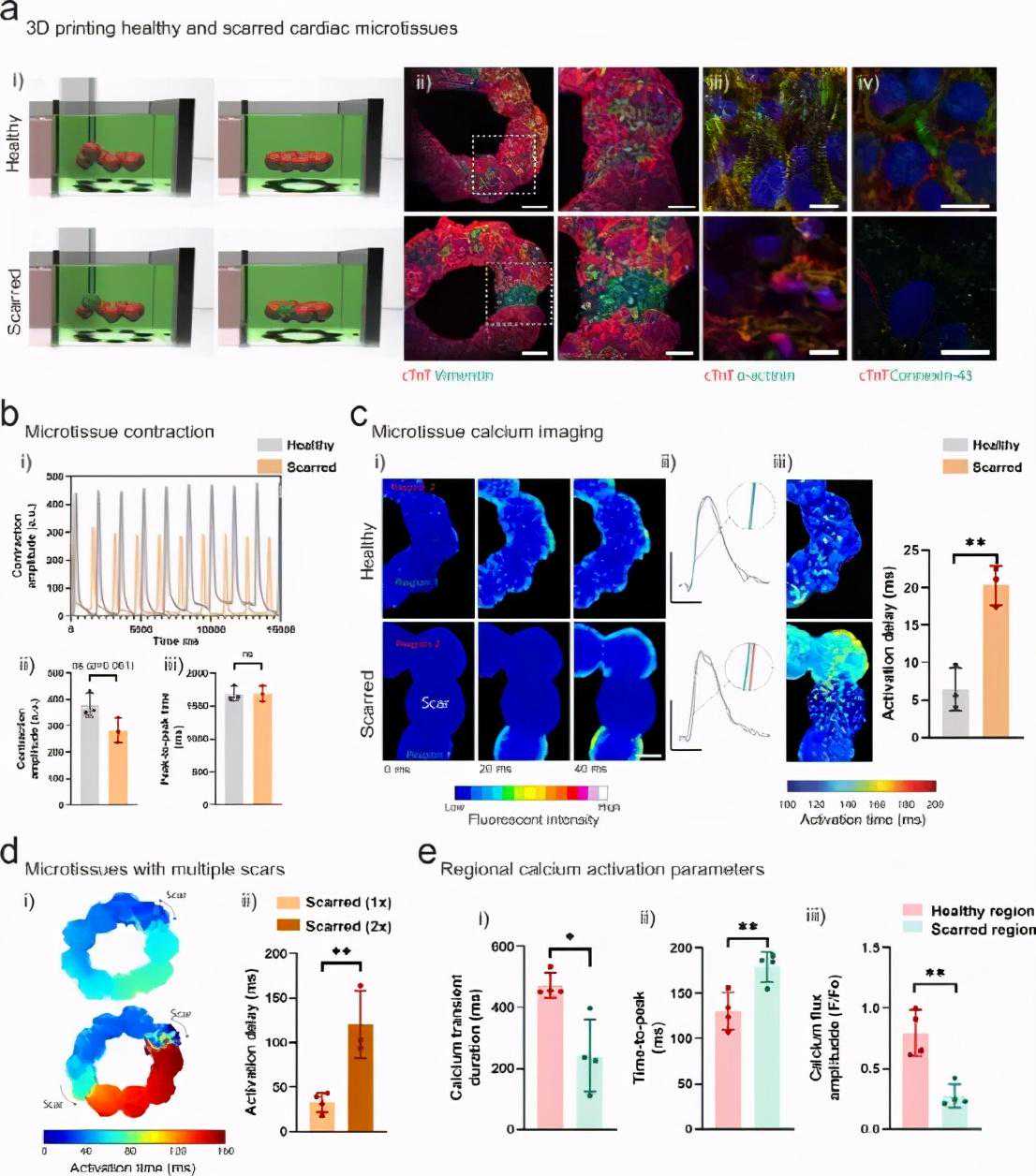
为了对健康的心肌建模,作者对直接接触的8个健康球体的环进行了生物打印,而对有疤痕的心肌模型进行了7个健康球体和1个瘢痕性球体的环的生物打印(图5ai)。培养5天后,cTnT和波形蛋白的双重染色证实了相邻球体之间的融合,并且在疤痕微组织中观察到了高成纤维细胞密度的区域(图5aii)。在微组织的健康区域也观察到了健壮的肌节染色,在疤痕区域观察到了较低的水平(图5aiii)。另外,连接蛋白-43在细胞边界处的染色表明在微组织的健康区域中间隙连接的形成,而在疤痕区域中发现的染色水平较低(图5aiv)。从支持水凝胶中取出后,微组织环也以连续且同步的方式收缩(图5bi)。对微组织收缩的定量分析显示,与健康对照组相比,疤痕微组织的收缩幅度有降低的趋势(图5bii–iii),模仿了MI后全球收缩力的下降。

图5:用于疾病建模应用程序的3D生物打印心脏微组织。
评估心脏微组织对miRNA治疗的反应
作者使用伤痕累累的心球体筛选了一系列miRNA治疗持续时间(0、0–2、0–4和0–7天)(图6ai)。为了评估miRNA处理的瞬时效果,在第2、4和7天进行了顺序收缩成像。与未治疗的对照组相比,在相同的时间点,连续治疗4天和7天观察到的收缩幅度明显增加(图6aii)。值得注意的是,在这些情况下,收缩值增加了大约三倍,并达到了健康球体中收缩幅度的〜20%。当培养基中仍存在miRNA时,收缩速度也比对照组显着提高(快2倍)(4天0-4天治疗,7天0-7天治疗)(图6aiii)。

图6:评估miRNA对心脏微组织行为的影响。
参考文献:/10.1038/s49-2