上一期文章讲述了国外厂商主流的GaN快充主控芯片,其中安森美NCP1342解决方案被众多厂商使用。其实,除了国外的GaN控制芯片,国内的GaN控制芯片这几年发展得也不错,特别是今年突如其来的芯片缺货问题,更是加快了国产GaN控制芯片发展的步伐,不少之前使用国外控制芯片方案商和终端厂商开始切换到国内企业的产品。
国内主流GaN快充控制芯片近年来,我国半导体在氮化镓、氮化硅领域发展迅速,众多厂商实现了芯片量产。现已推出了量产化氮化镓快充控制芯片的厂商有:南芯、亚成微、诚芯微、美思迪赛、茂睿芯等。值得一提的是,茂睿芯在控制芯片、功率器件方面均有研究,并且给出一套完整的快充解决方案。

以上是对国内部分厂商公开的数据进行统计,相较于上一期文章的统计,在电路方面主要还是以QR为主,还增加了DCM/CCM,工作频率最高达63KHz~260KHz,在驱动方面大多是内部集成驱动芯片。上期文章已解释过QR架构,本期该小节主要对DCM、CCM进行讲解。
CCM架构:CCM(ContinuousConductionMode),连续导通模式:在一个开关周期内,电感电流从不回到0,意味着在开关周期内电感磁通从不回到0,功率管闭合时,线圈中还有电流流过。
DCM架构:DCM,DiscontinuousConductionMode)非连续导通模式:在开关周期内,电感电流总会回到0,意味着电感被适当地“复位”,即功率开关闭合时,电感电流为零。与CCM相比,DCM功耗低、转换效率高、输出纹波大。
芯片参数对比
上表是对国内部分厂商GaN控制芯片与NCP1342参数的对比。在芯片封装方面引脚由6Pin~10Pin不等,与安森美NCP13428Pin~9Pin相比,部分国产芯片一个Pin脚就集成多种功能,封装更为精简,有利于优化PCB的排版布局,减小产品体积。国产芯片与NCP1342相比在待机能耗方面有待提高。在高压启动方面,亚成微RM6601SN启动范围也达到了700V,大大缩短启动时间。
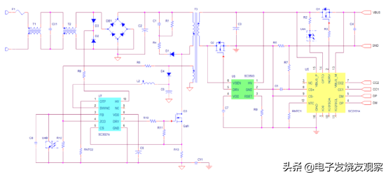
芯片介绍1、美思迪赛MX6520

MX6535的发布是我国在氮化镓领域的一大突破,美思迪赛是继安森美和德州仪器后第三家推出氮化镓快充主控芯片的公司,改变了外国技术垄断,我国氮化镓控制芯片、驱动芯片依赖进口的局面。
在功能方面支持,输出电压范围3.3V~20V。支持高通/3.0、华为FCP、三星ACF等协议。该芯片在电路方面使用元器件较少,体积较小,能在单面板上使用。
2、茂睿芯MK2697G

茂睿芯算是氮化镓快充行业中的一匹黑马,该企业在ACDC、DCDC、同步整流、功率驱动、智能保护开关等领域均有发展,是国内为数不多能够为氮化镓快充提供完整解决方案的企业。
MK2697G采用的是QR架构,专门为PD快充优化的高频主控芯片。该芯片工作电压在9V-90V,开关频率最高可达200KHz,能充分体现氮化镓的优势提高转换效率。对驱动电压进行过优化,可直接驱动E-GaN。该芯片还集成了专有的软起动电路,可降低SRVds应力。
在电路保护方面,该芯片具有输出OV、OPP、VCC、OVP、BROWN-IN/OUT,还提供了副边SR短路保护,PIN脚OPEN/SHORT保护,以及输入电压OVP保护等。
该芯片可配合自家的同步整流芯片使用,茂睿芯有自己的专利技术,可以在无需辅助绕组的情况下直接连接正端实现为VCC供电。
茂睿芯凭借其高度集成的芯片和简洁的短路网络,以及完整的解决方案,得到了众多快充厂商的认可。
3、南芯SC3021

南芯SC3021系列,该系列芯片采用QR架构,内部集成驱动及高压电流源,有X电容放电功能,仅提供启动电流,其他时间不运行,以此降低能耗。还具有自适应开关折返功能,能在负载范围内实现更高的效率。该系列还集成了过流保护(AOCP),它可以在原边控制最大的输出电流。AOCP是专门为USB-PD方案、PD控制器设计的。AOCP可以降低二次同步整流的电流应力。提供全面的保护,以防止电路在不正常情况下受到损坏。此外,还具有抖频和智能驱动功能可使噪声最小化,从而改善EMI的性能。SC3021B与SC3021A不之处只是工作频率的不同。
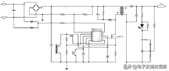
4、亚成微RM6601SN

RM6601SN是一款PWM开关控制芯片,采用QR架构,在全电压范围内待机功耗小于65mW,该芯片固定频率130KHz,在QR模式下工作时,采用零电压启动技术,降低开关损耗。RM6601SN采用专有的启动技术,搭配EmodeGaN功率器件有助于改善产品的EMI。该芯片还集成了多种保护模式和补偿电路,包括VCCOCP、内置OTP、外置OVP、欠压保护(UVLO)和过流保护、过载保护、CS短路保护、输出肖特基短路保护等,并且内置了斜坡补偿、ZVS线电压补偿。RM6601SN的应用领域为:PD/QC快充、大功率适配器、TV电源等。
5、诚芯微CX2006

CX2006是一颗峰值电流PWM控制器,采用CCM和DCM架构,重载情况下工作固定频率112KHz。在轻载或空载时会进入跳频模式,进一步降低系统开关损耗并且满足100mW的待机功率。能够实时侦测负载情况,调试工作频率,实现较高的系统转化效率。
在电路方面CX2006内部集成斜坡补偿电路、软起动电路、软驱动电路。为改善EMI在软驱驱动电路加入了抖频控制。在保护方面CX2006内置主周期峰值限流保护(OCP)、过载保护(OLP)、VDD过压保护(OVP)、VDD电压箝位、欠压保护(UVLO)、过温保护(OTP)等。CX2006应用领域有:PDA、数码相机、摄像机电源适配器、机顶盒电源等
国产氮化镓快充控制芯片与上一期文章提到的主流芯片安森美NCP1342相比,在驱动、芯片供电、电路等都做了进一步的优化,将驱动集成于芯片内,能够直接供电给氮化镓芯片,外围电路更为简单。但是国产氮化镓快充主控芯片在待机能耗方面还有待提高。