USB-IF协会在2021年5月份发布了快充标准,在功率方面,快充最高支持240W充电,并新增了28V、36V、48V五组固定电压,这也进一步拓展了快充技术的应用范围。不久之后苹果便推出了首款支持140W输出功率的快充充电器,紧接着,闪极、雅晶源、新斯宝、瑞嘉达等几家第三方快充电源品牌相继入局,加速大功率快充技术的普及。
大功率充电器中,为了宽电压输入,都会采用较大容量的初级滤波电容,但使用大容量的滤波电容有两个非常明显的痛点。第一是为了照顾低压输入而采用较大的电容容量,会占据充电器中相当大的一部分体积,体积增大,使得充电器不便携带。第二是大容量的电容,在交流电通过整流桥为电容充电时,呈现容性负载,产生很大的冲击电流,对电网造成污染和干扰。
所以出于体积和干扰的考量,必须减小充电器中初级滤波电解电容的容量。好在我们可以通过升压电路提高电容上的电压,来减小电容的容量。也就是使用升压式PFC电路,将整流后的电压升压到380V左右,来给开关电源初级供电。升压到380V为开关电源供电,不仅起到了减小冗余初级滤波电解电容的容量,还避免了大容量电解电容充电时对电网造成的干扰。
2024(春季)亚洲充电展,3月20-22日将在深圳举办,届时将有多家快充芯片企业参展,并发布多款新品和参考设计。
什么是PFC芯片?PFC芯片,全称为功率因数校正芯片,是用于电源系统中改善功率因数的一种高效电子组件。功率因数是指电源系统中有效功率与视在功率的比值,是衡量电能利用效率的重要指标。理想状态下,这个比值应该接近1,这意味着电能的利用效率较高,能量损耗较小。
在电子设备和电源系统中,由于存在电感、电容等非纯阻性负载,会导致电流和电压波形之间的相位差,进而导致功率因数下降。低功率因数会增加传输线路的能量损失,降低电能传输效率,并可能对电网造成不良影响。而PFC芯片就是被设计用来校正这种相位差异,提高功率因数,从而提升整个系统的能源效率。
PFC芯片通常应用于电源适配器、电源供应器和大型电子设备中。它们通过调节输入电流的波形,使之与输入电压波形尽可能同相,从而实现功率因数的优化。这种技术不仅有助于降低能耗,还能减少电磁干扰,提高电源稳定性和设备寿命。
PFC芯片盘点充电头网精心统计了参与2024(春季)亚洲充电展的众多快充芯片企业所推出的多款PFC芯片。并将这些信息汇总整理形成了下表,详细展示了各家企业的主打产品及其相关封装特点。


上海晶丰明源半导体股份有限公司成立于2008年,是首家科创板上市的电源管理类芯片设计公司(股票代码:688368)。总部位于上海,在杭州、成都、南京和深圳设有研发中心,在苏州、厦门、中山、青岛等地设有销售和技术支持中心。
晶丰明源是LED照明驱动IC细分市场龙头,市场占有率全球领先。近年来公司积极拓展业务,全面布局中高端芯片市场。
晶丰明源坚持“创芯助力制造,用心成就伙伴”的使命,为行业发展而拼搏,为国家强盛而立志,在晶丰明源领先领域推动行业进步,在中国落后的关键领域,迎难而上,努力追赶,铸就时代芯梦想!
晶丰明源专注于电源类模拟半导体芯片的设计和研发,在LED照明、充电器适配器、电机、家电等领域持续开发产品,帮助客户提升竞争力。
快充芯片产品作为晶丰明源后续重点之一,将投入豪华阵容快速赶超,为客户提供全套的解决方案,不断为业界带来具有技术亮点,高可靠性,高性价比的快充产品。
晶丰明源BP2628晶丰BP2628支持临界连续模式或断续模式,可实现二极管零电流关断,有助于提高转换效率,并降低电磁干扰。该芯片支持最高540KHz开关频率,可搭配氮化镓开关管和碳化硅二极管,通过高频率减小电感体积,实现高频率小体积的升压PFC电路。

晶丰明源BP2628在重载时于临界连续模式运行,可降低开关管的导通损耗,提高转换效率;轻载时进入断续模式,降低开关损耗,保持输出电压稳定的同时保证良好的PF值和输入电流谐波。
展会预告上海晶丰明源半导体股份有限公司参加充电头网主办的2024(春季)亚洲充电展,展位号位于B区C77、C78、C79、C80,3月20-22日欢迎莅临展会现场交流、洽谈。
PowerIntegrations
PowerIntegrations,Inc.是一家专注于高压电源管理及控制领域的高性能电子元器件及电源方案的供应商,总部位于美国硅谷。PI所推出的集成电路和二极管为包括移动设备、家电、智能电表、LED灯以及工业应用的众多电子产品设计出小巧紧凑的高能效AC-DC电源。PowerIntegrations的SCALE门极驱动器可提高大功率应用的效率、可靠性和成本效益,其应用领域包括工业电机、太阳能和风能系统、电动汽车和高压直流输电等。自1998年问世以来,PowerIntegrations的EcoSmart节能技术已节省了数十亿美元的能耗,避免了数以百万吨的碳排放。由于PowerIntegrations的产品对环境保护的作用,PowerIntegrations的股票已被归入到由CleantechGroupLLC及CleanEdge赞助的环保技术股票指数下。
PIPFS7628C
PIPFS7628C是一款集成600V开关管的PFC芯片,集成600VMOSFET和二极管,可在宽负载情况下提供高功率因数和高效率,内置完善的保护功能。可提供稳定,高效的功率因数补偿,输出功率为110W。

PIPFS7628C详细规格资料。
展会预告PowerIntegrations参加充电头网主办的2024(春季)亚洲充电展,展位号位于C区C26、C27、C28、C29,3月20-22日欢迎莅临展会现场交流、洽谈。
KiwiInstruments必易微
深圳市必易微电子股份有限公司(股票代码:688045)是一家高性能模拟及数模混合集成电路供应商,主营产品包括AC-DC、DC-DC、驱动IC、线性稳压、电池管理、充电管理、放大器、数模转换器、传感器等,为消费电子、工业控制、网络通讯、数据中心、汽车电子等领域客户提供一站式芯片解决方案和系统集成。
必易微尊重人才、重用人才,不忘科技改善生活的初衷,以客户为中心,坚持“独特创新、易于使用”的公司理念,创新芯领域,引领芯发展,力争成为全球卓越的芯片设计企业。
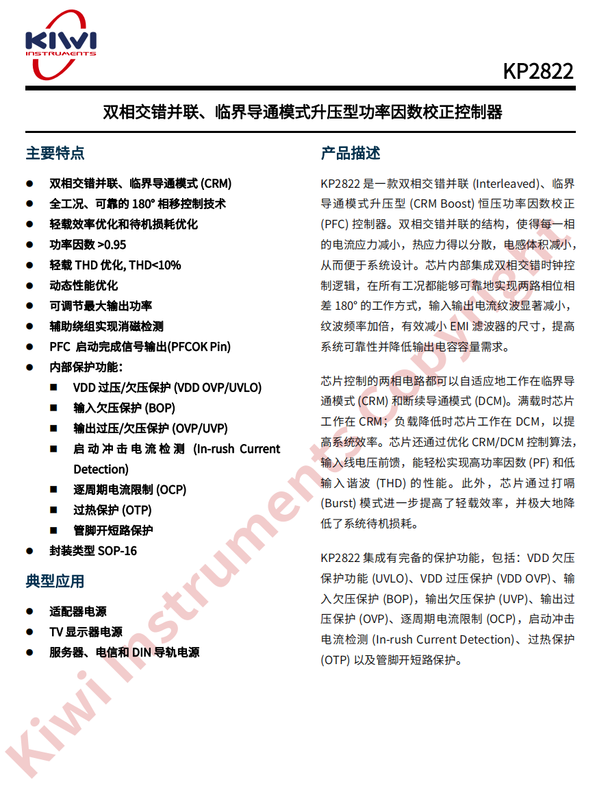
必易微KP2822KP2822适用于中大功率的PFC应用场合,有利于高功率密度,扁平化的设计。芯片在任何工况都可实现两路180°错相运行,将交错并联的结构优势发挥得淋漓尽致。芯片集成诸多优良性能,如输入电压前馈补偿,精准的谷底导通,动态性能优化,轻载降频,打嗝模式,优化CRM/DCM控制算法,完备的保护功能等,帮助客户轻松地设计出高性能,高可靠性的开关电源产品。

同时芯片提供灵活的配置功能,如最大导通时间,输出过压点,输入欠压点,降频工作点,最高工作频率等,可满足各类应用场合的不同规格指标要求。客户可直接使用KP2822替换友商同类产品XX1631,而只需修改一颗电阻即可。

KP2822详细资料。
必易微KP2806KP2806是一款高性能、准谐振式(QR)升压型(Boost)恒压功率因数校正(PFC)控制器,可自适应地工作在临界导通模式(CRM)和断续导通模式(DCM)。

KP2806芯片采用SOT23-6封装,通过多功能管脚复用,真正做到了小而精的特点,占用更小的PCB空间,方便客户实现更小的体积和更低的设计成本。

必易微KP2806详细资料。
必易微KP2801AKP2801A是一款高性能、准谐振式(QR)升压型(Boost)恒压功率因数校正(PFC)控制器。芯片可自适应地工作在临界导通模式(CRM)和断续导通模式(DCM)。满载时芯片工作在CRM;负载降低时芯片工作在DCM,工作频率降低以提高系统效率。芯片通过优化CRM/DCM控制算法和输入线电压前馈补偿,能轻松实现高功率因数(PF)和低输入谐波(THD)的性能,即使芯片工作在DCM。

KP2801A内置高压启动和供电电路,无须外部供电即可实现快速启动和供电功能。此外,无需辅助绕组的消磁检测技术简化了系统设计同时降低了生产成本。
KP2801A集成有完备的保护功能,包括:VDD欠压保护功能(UVLO)、VDD过压保护(VDDOVP)、输入欠压保护(BOP)、输出欠压保护(UVP)、输出过压保护(OVP)、逐周期电流限制(OCP)、异常过流保护(AOCP)、过热保护(OTP)以及管脚开短路保护。
展会预告深圳市必易微电子股份有限公司参加充电头网主办的2024(春季)亚洲充电展,展位号位于B区B07、B08,3月20-22日欢迎莅临展会现场交流、洽谈。
MAXIC美芯晟
美芯晟科技(北京)股份有限公司(简称:美芯晟,股票代码:688458),是一家专注于高性能模拟及数模混合芯片的设计公司,形成了“电源管理+信号链”的双驱动产品体系,主要包括无线充电、有线快充、LED恒流驱动、信号链以及汽车电子等系列产品,其应用范围覆盖通信终端、消费类电子、工商业照明、智能家居、汽车电子等众多应用领域。
公司核心研发团队拥有深厚而先进的模拟及数模混合集成电路设计、工艺开发经验,拥有国内外百余项高电压、大电流、高功率模拟电源管理和数字电路设计的核心自主知识产权,遍布全球的十大技术支持中心可提供快速有效的技术服务,同时也已通过国内外一线品牌客户的品质和生产管理审核。
公司先后获得工信部集成电路设计企业资质、工信部重点小巨人、北京市专精特新小巨人等称号,同时拥有北京市企业技术中心、北京市科学技术奖、北京市高精尖工业设计中心、美国REDHERRING亚洲百强企业等多项荣誉奖项,得到业界的广泛认可。
未来,美芯晟将秉持“主动、雄心、卓越、创新、竞争力的”的经营理念,不断努力,为员工创造机会,为客户创造利益,为股东创造财富,为社会创造价值,最终成为行业领先、受人尊敬的模拟及数模混合芯片及相关解决方案的核心供应商。
美芯晟MT9570美芯晟基于在电源模拟芯片行业的多年耕耘,推出增强版PFC控制器MT9570,该芯片特点是优化的总谐波失真(THD)性能,从而轻松实现,THD5%@满载/AC230V,满足IEC61000-3-2标准,同时系统方案支持调光应用,50%负载THD6%,10%负载THD20%。

美芯晟MT9570是一款高功率因数,低THD,非隔离,升压型恒压驱动芯片,其VCC电压范围极宽,使其能适应各种不同的电源环境,无论是在工业生产还是日常生活中,都能轻松应对。MT9570内置THD补偿功能,轻载时具有优异的PF和THD;同时采用增强型EA,负载突变对输出电压影响小,具有优异的动态性能,能在驱动其他设备时提供高效且无噪声的电力,而且在开机启动或负载切换时也能保持稳定的性能。

MT9570集成EN待机功能实现超低待机功耗,实现静态电流13uA,采用增强型EA,在启动和动态负载期间还具备更小的过冲/下冲,集成误差放大器易于环路设计,为广大客户工程师朋友提供性能可靠的PFC电源国产替代解决方案,可广泛应用于USB-PD充电器、AC-DC适配器、LED驱动器、工业电源、电动工具等领域。
展会预告美芯晟科技(北京)股份有限公司参加充电头网主办的2024(春季)亚洲充电展,展位号位于C区C30、C31,3月20-22日欢迎莅临展会现场交流、洽谈。
Chipown芯朋微
芯朋微电子(Chipown)是一家专注于功率半导体研发的高科技企业,公司成立于2005年,总部位于江苏无锡,并在苏州、上海、深圳、中山、珠海、厦门、青岛设有研发中心和客户支持机构。主要产品线包括模拟/数字架构的AC-DC、DC-DC、DriverIC及PowerDiscretes等,广泛应用于家电、充电适配器、智能电网、通信、服务器、光储充、工业电机、工控设备、汽车等领域。目前,公司为众多行业的TOP企业提供从高压电源芯片到低压电源芯片、从模拟电源芯片到数字电源芯片、从功率控制芯片到功率分立器件的“PowerSemiTotalSolution”,年出货超十亿颗芯片,建立了被数千家客户信赖的品牌优势。公司是上交所科创板的第一家高压电源芯片设计企业,股票简称:芯朋微,股票代码:688508。
芯朋微PN8280
PN8280还可以与flyback或LLC控制芯片一起设计,以实现高效可靠的电源。其适用于各种领域,包括台式机、一体机电源、LCD电视电源、笔记本适配器等。适用的功率范围为90W至500W,采用SOP8封装。
芯朋微PN6811PN6811是一款高集成度的图腾柱无桥功率因数校正数模混合控制芯片,采用恒定导通时间控制实现高功率因素,系统工作于CRM/DCM状态,外围精简,省略整流桥以提升效率降低发热,非常适合高效率和高功率密度需求的应用。

PN6811内置环路控制,内部集成完善的保护功能,包括内/外部过温保护,交流欠压保护,VCC欠压保护,输出过压保护,交流跳变保护,逐周期过流保护以及端子开短路等保护。
展会预告无锡芯朋微电子股份有限公司参加充电头网主办的2024(春季)亚洲充电展,展位号位于A区A15,3月20-22日欢迎莅临展会现场交流、洽谈。
RENESAS瑞萨
深圳市宇昊电子科技有限公司成立于2003年,是专业的电子元器件代理商和方案提供商。总部设在深圳,在上海、厦门、宁波、中山设有办事处。我司主要代理美国Dialog电源芯片、美芯晟电源芯片、紫光、智融、矽力杰、纳微氮化镓功率器件及ARKMOS管。作为一家专业的芯片、MOS代理商,我们专注于LED照明、PD快充电源、无线充电、储能电源以及消费电子市场,为客户提供高性价比的解决方案。
我司拥有经验丰富、业务精通、操作能力强的销售团队和技术团队(FAE技术支持工程师十余名),坚持“客户第一”的宗旨,向客户提供最满意的服务,基于所代理的产品,针对不同的客户和市场,公司推出多种应用方案,提供相关应用技术支持,用快捷高效的技术支持和灵活的商务服务,加快客户的产品化进程,缩短产品研发周期,为客户创造价值。公司自成立以来,经过全体员工的不懈努力,现已与国内外多家知名企业建立了长期友好的业务合作关系,企业发展前景、发展状况良好。
客户资源:宇昊公司采用先进的CRM管理系统对业务团队和客户进行严格的管理。现有下单的客户300家左右。
LED照明领域:主要客户有GE、OSRAM、TCP、FAIT、厦门立达信、厦门通士达、龙胜达、浙江阳光、上海亚明、国星光电、洲明科技、佛山照明、兆驰等。
PD快充电源市场:主要客户有航嘉、康舒、奥海、比亚迪、辰阳、台和、赛尔康、中山宝利金等。
无线充市场:主要客户有倍思、泽宝、傲基、贝尔金、华为、欣旺达、拓邦等。
瑞萨R2A20133DSPR2A20133D控制升压变换器以提供主动功率因素校正。R2A20133D采用关键导通模式进行功率因素校正,并通过零电流开关实现高效率和低开关噪声。
展会预告深圳市宇昊电子科技有限公司参加充电头网主办的2024(春季)亚洲充电展,展位号位于B区B66,3月20-22日欢迎莅临展会现场交流、洽谈。
Leadtr通嘉
通嘉科技经营团队拥有电源管理领域丰富的学经历。专注在ACDC一/二次侧产品开发,兼具混模(Mixed-mode)及整合型(Comb-type)设计技术能力,为ACDC中大功率最佳完整解决方案的电源管理IC设计公司。
通嘉致力于『绿色电源,珍爱地球』的愿景并以提供ACDC中大功率最佳完整解决方案为使命,秉持『创新,服务,质量,共享』之经营理念,以创新技术提供高性能及高质量的产品和贴近客户做好服务,冀以成为世界级电源管理IC主要供货商。
通嘉LD7593ABLD7597是一款采用电流模式的PFC控制器芯片,可在临界导通(CRM)或间断导通(DCM)模式下运行。它内置了用于改善各种工作模式的THDi的电路。该控制器以DCM操作为基础,采用频率限制方法来提高在轻负载条件下的效率。

LD7597还集成了多种保护功能,包括过压保护(OVP)、断电/上电保护、饱和保护、欠电压保护(UVP)、过温保护(OTP)、接地断路保护以及过电流保护(OCP),并且具备高/低线路补偿功能,可以有效保护系统,防止因偶发故障而造成损害。
通嘉LD7593DA通嘉LD7593DA是一款工作在转换模式的电压模式PFC控制器,具有多种集成保护功能,例如OVP、OCP和内部OTP。

通嘉LD7593DA采用SOP-8封装,具有用于功率因数校正的转换模式。通过零电流开关实现高效率和低开关噪声。感应交流输入电压以补偿高和低交流输入电压之间的OCP和PF值。
通嘉LD7593AX/BXLD7593AX/BX是一系列采用电压模式的PFC控制器,运行在过渡模式下,并集成了多种保护功能,包括过压保护和过电流保护,可大大减少了周边元件数量,封装为SOT-26,非常适用于低成本应用。

LD7593AX/BX采用过渡模式进行功率因数校正,通过零电流开关实现高效性能并降低开关噪声。精心设计的CS引脚集成了电感电流限制、零电流检测(ZCD)以及第二级过压保护(2ndOVP)功能。特别设计的ZCD检测方法消除了对ZCD辅助绕组的需求。
展会预告通嘉科技(深圳)有限公司参加充电头网主办的2024(春季)亚洲充电展,展位号位于B区B71,3月20-22日欢迎莅临展会现场交流、洽谈。
Hynetek慧能泰
深圳慧能泰半导体科技有限公司是一家专注于智慧能源控制技术的公司,主要面向智能快充和数字能源领域,提供高性能数模混合芯片产品。公司总部设立在深圳前海,同时在上海、浙江杭州、美国加州设有研发中心。慧能泰的核心研发团队来自国内外顶尖半导体公司,拥有强大的研发创新能力。公司现已获多项授权专利,拥有独立自主知识产权,并于2020年被评为“高新技术企业”。
智能快充
目前,慧能泰已完成了围绕USBType-C生态链的整体产品布局,开发并量产了多款产品:供电端的多系列PDSource协议芯片,受电端的高性能PDSink(PD诱骗芯片)、Type-C端口控制器(CCLogic),线缆端的USBeMarker(电子标签芯片)。成立以来,慧能泰连续推出多款业界领先的产品并广受市场欢迎。公司芯片出货量2亿颗,标杆性客户有联想、小米、三星、HP、贝尔金和努比亚等。
数字能源
面向ICT(通信服务器)、数据中心、光伏逆变器、储能等工业应用,慧能泰半导体持续深耕工业级数字电源控制和管理芯片的研发,开发的产品包括数字电源控制芯片、高压驱动芯片、电源转换芯片和模块。
慧能泰半导体肩负着“芯智慧芯能源,共建绿色未来”的使命,立志成为业界领先的智慧能源控制技术供应商。
慧能泰HP1010
HP1010具备智能切换模式(CCM、DCM和BurstMode),以适应不同负载条件下的需求,并实现良好的轻载效率。HP1010支持开关频率延展功能,可以有效提升图腾柱无桥PFC电源系统的电磁干扰(EMI)性能。仅需通过图形用户界面(GUI)软件即可对芯片功能进行设定以满足新方案的需求,加速产品设计和上市时间。
作为业界首颗图腾柱无桥PFC数模混合专用控制器,灵活的设计特点,使其可广泛应用云计算/服务器电源、高性能计算机、5G/电信电源、工业电源、超高密度(UHD)电源等电源系统。
展会预告深圳慧能泰半导体科技有限公司参加充电头网主办的2024(春季)亚洲充电展,展位号位于C区C44,3月20-22日欢迎莅临展会现场交流、洽谈。
充电头网总结的推出,提升了充电器的输出功率,拓展了使用场合。功率的提升也对充电器带来了更多的要求,其中PFC就是强制要求的一环。
PFC的加入可以减小初级电容充电对电网的影响,同时升压输出还可以减小初级电容的容量,从而来减小大功率充电器中电容所占的体积。并且得益于第三代半导体材料的普及,PFC电路可以使用氮化镓开关管配合碳化硅二极管,以提升工作频率,从而减小PFC升压电感体积,提高功率密度。
目前百瓦级别的充电器几乎已标配PFC电路,充电头网通过实际拆解发现,采用第三代半导体,以高频运行的PFC电感明显小于传统硅器件方案。第三代半导体的高效率优势,还降低了充电器的散热需求,减小充电器体积。
大会预告2024(春季)亚洲充电展期间,3月20日(周三)将会举办2024亚洲快充大会,目前已经有多家知名企业确认出席并发表演讲。